静磁界および磁力解析のための磁気静解析
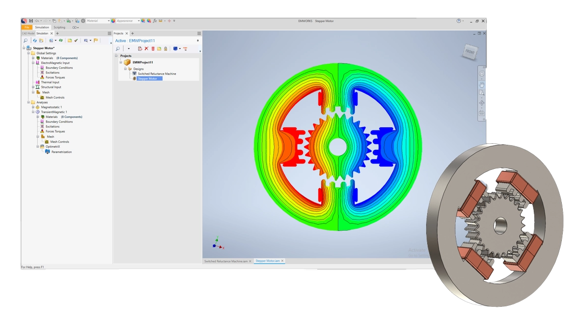
EMWORKS における磁気静解析
EMWORKS の磁気静解析は、直流電流および永久磁石によって発生する静磁界を、2D および 3D ジオメトリで解析します。
DC 励起下におけるコイル、巻線、バスバーからの磁界
永久磁石による磁界および磁力
コアおよび空隙における磁束密度、磁界強度、磁気リラクタンス経路
磁気デバイスにおける力、トルク、インダクタンス計算の基盤

EMWORKS 磁気静解析の主な機能
2D/3D 磁気静解析: 直流電流および永久磁石による静磁界を 2D および 3D ジオメトリで解析。
非線形磁性材料: B-H 特性、磁気飽和、コア、ヨーク、空隙における磁束分布。
磁束・磁界・リラクタンス経路: 磁束密度 B、磁界強度 H、磁力線、主要な磁気リラクタンス経路。
力およびトルク: 可動部、アーマチュア、プランジャ、ロータ、磁石に作用する磁気力およびトルク。
コイルおよびインダクタンス: コイル、巻線、ソレノイド、インダクタに対するインダクタンス、磁束結合、L 行列。
磁気シールドおよび漏れ磁界: シールド内部の磁界レベルおよび筐体や感度の高い領域周辺の漏れ磁界。
パラメトリックスタディ: 形状、電流、材料のスイープ解析により、磁束、力、インダクタンスへの影響を評価。
磁気静解析の用途および対象デバイス
代表的なユースケース:
Motors, generators, actuators, solenoids – 磁束分布、飽和、電流および位置に対する力・トルク
Transformers and inductors – コア磁束、漏れ磁束、飽和領域、DC バイアス点での励磁電流
Permanent-magnet devices – PM モータ、磁気ギア、カップリング、ラッチ;磁界、力、トルク、コギングトルク
Magnetic bearings and levitation – 空隙および電流に対する揚力、剛性、安定性
Linear & Rotational actuators– アクチュエータが生成する磁界、力、トルク
Magnetic brakes and clutches – 電流に対する制動/伝達トルク(回転速度非依存)
Magnetic gears: – 磁気ギアに作用する磁界および力
Magnetic sensors – 位置、速度、電流センサにおける Hall/AMR/GMR 素子上の磁界
EMWORKS 磁気静解析の結果
各解析において、磁気静解析モジュールは以下の結果を提供します。
磁界強度 H
磁束密度 B
電流密度 J
力密度
インダクタンス行列
磁束結合
誘導電圧/逆起電力
抵抗
力
トルク
蓄積磁気エネルギー
磁気-熱連成解析では、以下も算出されます。
温度
温度勾配
熱流束