Magnetostatische Analyse für statische Magnetfelder und Kräfte
Magnetostatische Analyse in EMWORKS
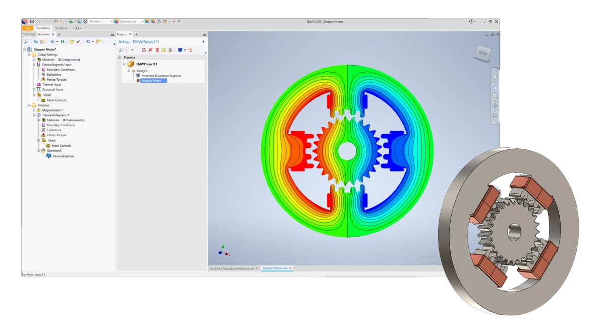
Die magnetostatische Analyse in EMWORKS berechnet statische Magnetfelder aus Gleichströmen und Permanentmagneten in 2D- und 3D-Geometrien.
Felder aus Spulen, Wicklungen und Sammelschienen bei DC-Anregung
Felder und Kräfte aus Permanentmagneten
Flussdichte, Feldstärke und magnetische Reluktanzpfade in Kernen und Luftspalten
Grundlage für Kraft-, Drehmoment- und Induktivitätsberechnungen in magnetischen Systemen

Zentrale Funktionen der magnetostatischen Analyse in EMWORKS
2D- und 3D-magnetostatische Felder: Statische Magnetfelder aus Gleichströmen und Permanentmagneten in 2D- und 3D-Geometrien.
Nichtlineare magnetische Materialien: B-H-Kennlinien, Sättigung und Flussverteilung in Kernen, Jochblechen und Luftspalten.
Fluss-, Feld- und Reluktanzpfade: Magnetische Flussdichte B, Feldstärke H, Flusslinien und Haupt-Reluktanzpfade.
Kraft und Drehmoment: Magnetische Kräfte und Drehmomente auf bewegliche Teile wie Anker, Plunger, Rotoren und Magnete.
Spulen und Induktivität: Induktivität, Flussverkettung und L-Matrizen für Spulen, Wicklungen, Solenoide und Induktivitäten.
Magnetische Abschirmung und Streufelder: Feldstärken innerhalb von Abschirmungen sowie Streufelder um Gehäuse und empfindliche Bereiche.
Parametrische Studien: Geometrie-, Strom- und Material-Sweeps zur Untersuchung ihres Einflusses auf Fluss, Kraft und Induktivität.
Anwendungen und Geräte für die magnetostatische Analyse
Typische Anwendungsfälle:
Motors, generators, actuators, solenoids – Flussverteilung, Sättigung, Kraft und Drehmoment in Abhängigkeit von Strom und Position
Transformers and inductors – Kernfluss, Streufluss, Sättigungsbereiche, Magnetisierungsstrom bei DC-Vorspannung
Permanent-magnet devices – PM-Motoren, magnetische Getriebe, Kupplungen, Verriegelungen; Feld-, Kraft-, Drehmoment- und Rastmomentanalyse
Magnetic bearings and levitation – Auftriebskraft, Steifigkeit und Stabilität in Abhängigkeit von Luftspalt und Strom
Linear & Rotational actuators– durch Aktuatoren erzeugte Felder, Kräfte und Drehmomente
Magnetic brakes and clutches – Brems- bzw. Übertragungsdrehmoment unabhängig von der Drehzahl
Magnetic gears: – Felder und Kräfte in magnetischen Zahnradstrukturen
Magnetic sensors – Feldstärken an Hall-, AMR- oder GMR-Elementen in Positions-, Geschwindigkeits- oder Stromsensoren
Ergebnisse der magnetostatischen Analyse in EMWORKS
Für jede Studie kann das Magnetostatik-Modul folgende Ergebnisse liefern:
Magnetische Feldstärke H
Magnetische Flussdichte B
Stromdichte J
Kraftdichte
Induktivitätsmatrix
Flussverkettung
Induzierte Spannung / Gegen-EMK
Widerstand
Kraft
Drehmoment
Gespeicherte magnetische Energie
In gekoppelten magneto-thermischen Analysen zusätzlich:
Temperatur
Temperaturgradient
Wärmestrom